L’exsudat : un rôle clé dans la cicatrisation des plaies

1. Qu'est-ce que l'exsudat ?

L’exsudat peut être défini comme le fluide suintant d’une plaie. « Pus », « écoulement », « liquide de plaie », « drainage de plaie », « sécrétion »,…, ne sont que des termes communs employés pour décrire ce liquide produit par la plaie lors de sa cicatrisation1,2.


Toutes les plaies produisent un exsudat. Bien qu’il soit majoritairement composé d’eau, il contient également des électrolytes, des nutriments, des protéines, des médiateurs inflammatoires, des enzymes permettant de digérer les protéines (notamment des métalloprotéinases), des facteurs de croissance et des déchets. De nombreuses cellules sont également présentes, aussi bien issues du système immunitaire (par exemple des neutrophiles, des macrophages ou encore des plaquettes) que d’origine bactérienne, sans que la présence de ces micro-organismes ne soient pour autant le signe d’une infection sous-jacente de la plaie1,2.

Comment se forme l'exsudat ?

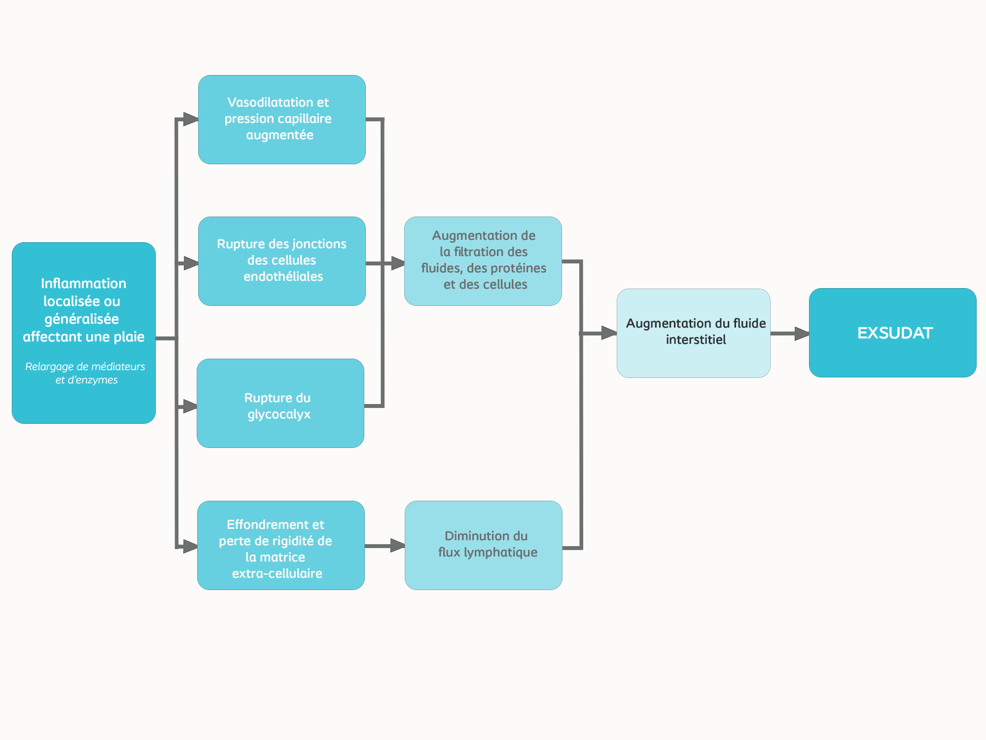
Lors de la formation d’une plaie, la rupture de la peau et des tissus provoque une inflammation localisée. Cette inflammation va induire une augmentation de la perméabilité des capillaires sanguins qui vont laisser s’échapper du liquide séreux dans le lit de la plaie. C’est ce liquide qui formera la base de l’exsudat2

Rôle du processus inflammatoire dans la formation de l’exsudat.

Adapté d’après 3

A quoi ressemble l’exsudat ?

L’exsudat est généralement de consistance aqueuse, d’une couleur ambrée pâle ou jaune paille (comme le sérum) et transparent. Il est en général sans odeur, même si certains pansements peuvent donner lieu à une odeur caractéristique mais indépendante de l’exsudat1,2

2. Le rôle de l’exsudat dans la cicatrisation des plaies

L’exsudat joue un rôle essentiel dans le processus normal de cicatrisation des plaies3
Les plaies possédant un environnement humide cicatrisent ainsi 2 à 3 fois plus rapidement que celles qui sèchent et forment une croûte3.

Rôle physiologique :

En conditions physiologiques, l’exsudat permet de3 :

  • Fournir un environnement humide à la plaie
  • Diffuser des médiateurs immunitaires et des facteurs de croissance dans lit de la plaie
  • Transporter les cellules participant à la régénération tissulaire jusqu’au lit de la plaie
  • Fournir les nutriments essentiels au métabolisme cellulaire
  • Favoriser l’autolyse (séparation des tissus morts ou endommagés)

Un dérèglement de la production ou de la composition de l’exsudat peut de ce fait avoir des conséquences importantes et être à l’origine d’une mauvaise cicatrisation de la plaie3.

Conséquence d’un dérèglement de l’exsudat sur la cicatrisation des plaies3 :

Si l’exsudat est essentiel dans le processus de guérison, une altération de sa quantité ou de sa composition peut également empêcher la cicatrisation d’une plaie.

Excès d’exsudat

Peut être à l’origine d’une morbidité importante pour le patient et causer de nombreux problèmes :

  • Ecoulement et souillure
  • Mauvaise odeur
  • Augmentation du risque d’infection
  • Changement fréquent de pansement
  • Inconfort / Douleur
  • Elargissement de la plaie
  • Perte de protéines et déséquilibre en fluide / électrolytes
  • Altération de la peau périlésionnelle (ex : macération et érosion)
  • Retentissement psychosocial

Exsudat insuffisant

Peut induire un retard dans le processus d’autolyse et donc retarder la guérison.
L’adhérence des pansements au lit de la plaie peut lui causer des dommages et provoquer une douleur lors du retrait.

Composition altérée

L’exsudat produit par les plaies chroniques contient un taux élevé de médiateurs pro-inflammatoires et d’enzymes protéolytiques, entraînant une dégradation de la matrice extra-cellulaire au niveau du lit de la plaie.
La conséquence finale étant un retard encore plus important de la cicatrisation.

Conséquences sur la peau périlésionnelle

L’exposition de la peau périlésionnelle à un trop fort taux d’humidité peut provoquer un phénomène de macération ainsi qu’une érosion cutanée.

  • Macération : amollissement de la peau dû à une exposition prolongée à un milieu humide et aux enzymes protéolytiques. La peau est généralement décolorée (plus rarement rouge en cas d’inflammation) et développe une prédisposition aux lésions.
  • Erosion : provoquée par une perte partielle de la surface cutanée.

thul-40b7debe-a92c-47aa-8c6e-29b676a4ed69.png  Excès d’exsudat et qualité de vie3 :

La présence d’une quantité excessive d’exsudat peut avoir des conséquences importantes sur la qualité de vie des patients :

  • Les fuites et les souillures sont particulièrement pénibles pour les patients et leurs aidants, et peuvent représenter un poids logistique supplémentaire en imposant un renouvellement et un lavage plus fréquent des vêtements et des linges de lit.
  • Les fuites et les suintements sont parfois à l’origine d’odeurs désagréables, qui ne sont pas toujours le signe d’une infection ou d’une prolifération bactérienne excessive.
  • Les fuites et les suintements peuvent augmenter le risque d’infection en fournissant une voie d’entrée dans la plaie aux micro-organismes.
  • Un exsudat présent en grande quantité imposera également un renouvellement plus fréquent des pansements afin de maintenir le liquide sous contrôle et de suivre l’évolution de la plaie. Ces changements fréquents de pansements peuvent être éprouvants pour les patients et générateurs de stress, en particulier s’ils s’accompagnent d’une douleur. Ils peuvent également être à l’origine de lésions au lit de la plaie ou à la peau périlésionnelle.
  • L’excès d’exsudat peut également avoir un fort impact psychosocial sur les patients et entrainer une altération de leur qualité de vie. La vie sociale, professionnelle et personnelle des patients peut être impactée et interrompue par les renouvellements fréquents des pansements ainsi que la peur et la gêne liée aux fuites et aux odeurs, qui peuvent les inhiber dans leurs envies de sortir de chez eux.

3. L’évaluation de l’exsudat

L’évaluation de l’exsudat comporte deux volets : son aspect et sa quantité3

En pratique - L'apparence de l’exsudat3

L’apparence de l’exsudat est un indicateur de la santé du lit de la plaie. Le type d’exsudat, sa couleur et sa consistance / viscosité sont des indicateurs de la cicatrisation et de l’état de la plaie. Tout changement inattendu de l’aspect de l’exsudat peut être le signe d’un retard de cicatrisation ou du début d’une infection et doit inciter à réévaluer l’état de la plaie et de la peau périlésionnelle.

Les images ci-dessous illustrent les différents types d’exsudat et leurs caractéristiques :

Type : Séreux
Couleur : Clair, ambré ou paillé
Consistance : Fine, aqueuse

Analyse :
Normal pendant les phases inflammatoires et prolifératives de la cicatrisation.
Une augmentation peut être un signe d’infection.
Un excès peut être associé à une pathologie cardiaque congestive, une maladie veineuse, une malnutrition ou une fistule lymphatique ou urinaire.

Type : Sérosanguinolant
Couleur : Transparent, rose à rouge clair
Consistance : Fin, légèrement plus épais que l’eau

Analyse :
Normal pendant les phases inflammatoires et prolifératives de la cicatrisation.
Rosé à cause de la présence de globules rouges.
Peut être observé en post-opératoire ou après un retrait traumatique du pansement.

Type : Sanguinolant
Couleur : Rouge
Consistance : Fine, aqueuse

Analyse :
Rouge du fait de la présence de globules rouges.
Peut indiquer la création de nouveaux vaisseaux sanguins ou la rupture d’anciens vaisseaux.
Peut être associé à un phénomène d’hypergranulation.

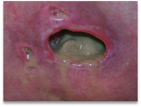
Type : Séropurulent
Couleur : Trouble, crémeux, jaune, brun clair
Consistance : Fin

Analyse :
Exsudat séreux contenant du pus.
Peut être dû à la liquéfaction des tissus nécrotiques
Peut être le signe d’une infection imminente.

Type : Fibrineux
Couleur : Trouble
Consistance : Fine, aqueuse

Analyse :
Trouble à cause de la présence de fibres de fibrine.
Peut être un signe d’inflammation, associée ou non à une infection

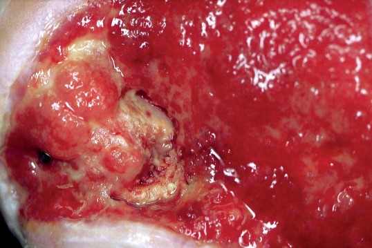
Type : Purulent
Couleur : Opaque, laiteux, jaune, brun clair ou marron, parfois vert
Consistance : Souvent épais

Analyse :
Principalement composé de pus (neutrophiles, cellules inflammatoires, bactéries) et peut aussi contenir des tissus nécrotiques et des déchets liquéfiés.
Indique la présence d’une infection.
La coloration verte peut être le signe d’une infection par Pseudomonas aeruginosa
Peut être associé à une odeur

Type : Hémopurulent
Couleur : Rougeâtre, laiteux, opaque
Consistance : Épais

Analyse :
Mélange de pus et de sang.
Souvent causé par une infection établie

Type : Hémorragique
Couleur : Rouge, opaque
Consistance : Épais

Analyse :
Principalement dû à la présence de globules rouges. Il indique une augmentation de la friabilité des capillaires ou un traumatisme de la plaie.
Peut être le signe d’une infection bactérienne.

Odeur de l'exsudat3 :

La plupart des plaies émettent une faible odeur. Certains pansements comme les hydrocolloïdes sont quant à eux associés à une odeur caractéristique indépendante de l’évolution de la plaie.

Une odeur désagréable peut cependant être émise par la plaie dans différentes conditions :

  • Présence de tissus nécrotiques
  • Invasion bactérienne
  • Quantité importante d’exsudat
  • Exsudat purulent et malodorant (signe d’infection)
  • Tissu faiblement vascularisé
  • Fistule sinusale / urinaire / intestinale

La gestion de ces mauvaises odeurs peut être particulièrement difficile pour les patients qui estiment qu’elles représentent le symptôme lié à leur plaie le plus pénible et celui leur causant le plus d’isolement social.

Quantification de l'exsudat3 :

Une quantité trop faible ou trop importante d’exsudat peuvent avoir des conséquences importantes sur la cicatrisation de la plaie.
L’évaluation clinique de la quantité d’exsudat produite par la plaie est donc essentielle afin de déterminer si la plaie produit une quantité d’exsudat normale, trop faible ou trop importante, et s’il y a eu une évolution notable depuis la dernière évaluation.

En pratique - Exemples de plaies plus ou moins exsudatives

WSC-Icone-Cross.png

Exsudat insuffisant - Plaie sèche

Le lit de la plaie est sec.
Aucune humidité visible.
Le pansement est sec lors du retrait et son adhérence au lit de la plaie peut des lésions et provoquer une douleur.

WSC-Icone-Drop.png

Exsudat normal - Plaie humide

Le lit de la plaie est humide.
Des quantités faibles à moyennes d’exsudat sont visibles lors du retrait du pansement.
Le pansement peut être légèrement marqué.

WSC-Icone-Drop.pngWSC-Icone-Drop.png

Exsudat moyen - Plaie très humide

Le lit de la plaie est très humide.
Le pansement primaire est rapidement saturé ; il est nécessaire de changer le pansement pour protéger les berges de la plaie et la peau périlésionnelle.

WSC-Icone-Drop.pngWSC-Icone-Drop.pngWSC-Icone-Drop.png

Exsudat important - Fuite de liquide

Le lit de la plaie est saturé.
Le pansement ne suffit pas à absorber le liquide ce qui provoque des fuites.
Des changements de pansement plus fréquents sont nécessaires et/ou une solution avec une absorption et une rétention de fluide plus élevée est requise

4. Prise en charge de l'exsudat

L’exsudat, lorsqu’il est présent en excès, peut s’accumuler au niveau du lit de la plaie et dans un éventuel espace mort (pour en savoir plus l’espace mort, consultez nos pages dédiées ici et ici). Sa prise en charge efficace est donc essentielle afin d’éviter les phénomènes de fuites et de macération.
La prise en charge de l’exsudat s’intègre dans un contexte de prise en charge globale et individualisée de la plaie puisque la meilleure façon de le prendre en charge est de prendre en charge la pathologie sous-jacente3,4

Les 3 objectifs lors de la prise en charge de l’exsudat sont3,4:

  • Optimiser le taux d’humidité du lit de la plaie : recours aux pansements absorbants ou à des thérapies spécifiques de certaines plaies comme la thérapie par pression négative dans le cas des ulcères veineux
  • Protéger la peau périlésionnelle : recours à des pansements absorbants atraumatiques lors du retrait
  • Gérer les symptômes et d’améliorer la qualité de vie du patient, notamment en absorbant les mauvaises odeurs

Pansements et exsudat :

La prise en charge efficace de l’exsudat repose sur l’utilisation de pansements absorbants capable d’éliminer rapidement l’excès de liquide présent dans le lit de la plaie tout en y maintenant un niveau d’humidité optimal pour la cicatrisation3,4.
L’objectif va donc être de trouver le bon équilibre afin de maintenir le milieu humide nécessaire à la cicatrisation tout en empêchant les fuites de liquide et la macération des berges de la plaie et de la peau périlésionnelle3,4.

Le saviez-vous?

Idéalement, les pansements utilisés pour prendre en charge une plaie exsudative doivent donc3 :

  • Avoir une capacité d’absorption de l’exsudat adaptée à la production de la plaie
  • Pouvoir se conformer au lit de la plaie (pour plus d’information sur la conformabilité au lit de la plaie, voir notre page dédiée à la prise en charge des espaces morts, ici.)
  • Minimiser le risque de fuite et de macération
  • Absorber les odeurs
  • Conserver leur capacité de gestion des fluides même sous traitement compressif
  • Être faciles à appliquer
  • Être confortables / réduire la douleur / ne pas être douloureux à appliquer
  • Ne pas nécessiter de pansement secondaire
  • Rester intacts et en places pendant toute la durée prévue du port
  • Rester en place pendant un temps suffisamment long
  • Être atraumatique et rester intact lors du retrait
  • Ne pas être allergisant

POUR ALLER PLUS LOIN

Références
  1. Romanelli M, et al. Exudate management made easy. Wounds International. 2010; 1(2)
  2. Nichols E. Wound assessment part 2: Exudate. Wound essential. 2016; 11(1): 36-41
  3. World Union of Wound Healing Societies (WUWHS) Document consensuel. Wound exsudate. Effective assessment and management. Wounds International, 2019.
  4. Adderley UJ. Managing wound exudate and promoting healing. Br J Community Nurs. 2010; 15(3): S15-20.